石河子大学医学院2025考研调剂公告

2025/4/20 17:49:58 来源: 网络
分享:

  2025考研调剂抓紧时间,石河子大学医学院公布2025年硕士研究生招生调剂公告,具体2025考研调剂专业、考研调剂名额、考研调剂系统开放时间、2025考研调剂安排等,和海天考研复试直通班指导老师一起看看吧!

  调剂开网时间为2025年4月18日21点至4月20日11点。具体调入专业及缺额详见研招网调剂系统,请有意申请调剂至我院考生按照以下要求进行调剂。

  一、调剂原则及要求

  1.须符合招生简章中规定的调入专业的报考条件。

  2.初试成绩符合第一志愿报考专业在调入地区的《全国初试成绩基本要求》

  3.调入专业与第一志愿报考专业相同或相近。

  4.报考临床医学类专业学位硕士研究生的考生可按相关政策调剂到其他专业,报考其他专业(含医学学术学位)的考生不可调剂到临床医学类专业学位。

  5.考生初试科目应与调入专业初试科目相同或相近,其中统考科目应相同(考生初试统考科目涵盖调入专业所有统考科目的,视为相同)。

  6.报考“退役大学生士兵”专项计划的考生,申请调剂到普通计划录取,其初试成绩须达到石河子大学相关专业所在学科门类的全国初试成绩基本要求。符合条件的,可按规定享受退役大学生士兵初试加分政策。

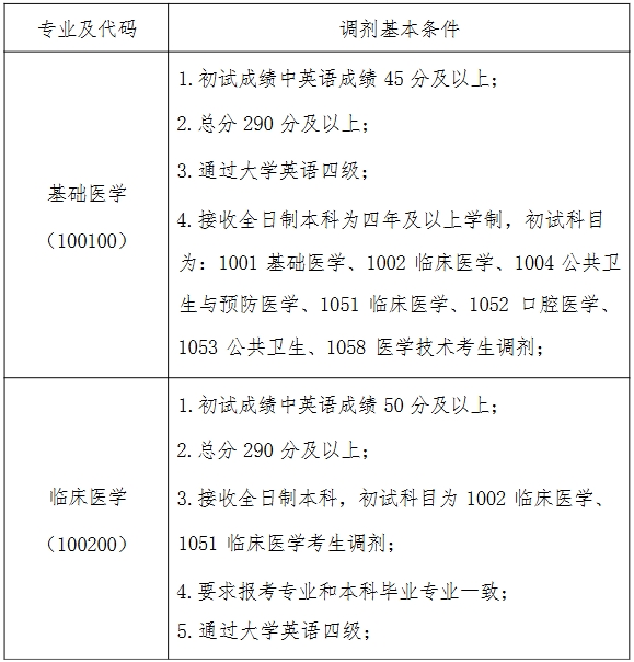
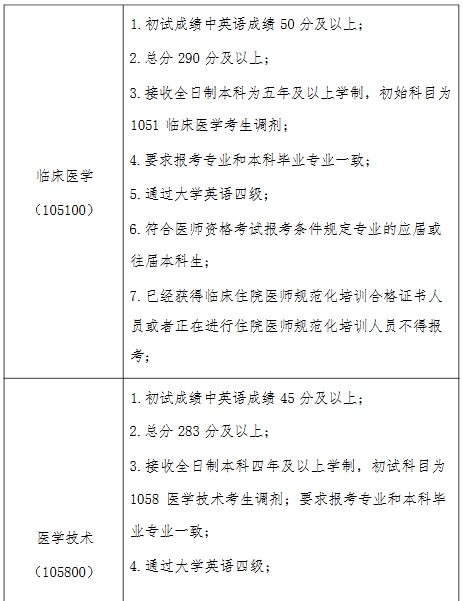
  二、各专业调剂要求:

【海天考研2026考研课程】

现有课程.png

  基础不好或者想二战考研的同学可以考虑报班学习,怕不适应老师讲课节奏的,可以先先试听海天考研导学课程再报班。2026考研各题型思路、技巧讲解!真的别错过,提分是关键!想要逆袭985的同学不妨来了解一下~可以咨询【海天考研】了解更多▶2026考研特训营相关课程详情~现在报名,还有优惠福利,领大额优惠券噢!

中间广告图.jpg

活动专题