上海大学报考点(代码3112)2025考研网上确认公告
2025考研报名时间截止到10月28日22点,后续将开始网上确认咯,同学们没有考研报名的抓紧咯。在考研报名时候也要关注目标院校招生专业、参考书目、考试大纲、招生人数等的调整变化,北京海天考研冲刺集训营督学老师为大家汇总了上海大学报考点(代码3112)2025硕士研究生招生考试网上确认公告如下:
一、上海大学考点(3112)网上确认受理范围
(一)符合本考点(3112)报考资格且完成报名并已成功缴费的考生:
1.报考上海大学和海南省各招生单位的上海市高校应届本科毕业生;
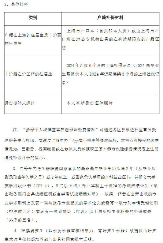
2.报考上海大学和海南省各招生单位且能够提供2024年连续6个月在上海社保正常缴费情况的往届生(2024届毕业生提供本人最近3个月的本市社保缴纳证明);
3.报考上海大学和海南省各招生单位且户口为上海的考生;
4.所有报考上海大学艺术学(代码为130100,音乐学院培养)、音乐(代码为135200)、美术与书法(代码为135600,01—06研究方向)、设计(代码为135700)、设计学(代码为140300)专业的考生,网报时必须选择上海大学报考点,此类考生无需提供上海社保记录;
5.所有按同等学力报考上海大学的考生,网报时必须选择上海大学报考点,此类考生无需提供上海社保记录;
(二)除以上五类考生外,其他省(市)考生报考上海大学及海南省各招生单位的应选择学习、工作或户口所在地省级教育招生考试管理机构指定的报考点办理网上报名和网上确认手续。因不符合本报考点报考条件而不能进行网上确认或参加初试考试的,一切后果由考生本人承担。
二、确认方式
上海大学考点(3112)全国硕士研究生招生考试信息确认采用方式。网上确认系统同时支持PC端和手机端。考生进入登录页面后,输入学信网账号、密码,核对本人的网报信息、按要求上传相关材料照片后等待审核结果。网上确认入口网:https://yz.chsi.com.cn/wsqr/stu
二维码:详见公告
三、网上确认时间
考生首次上传材料时间:2024年10月30日至11月4日12:00,逾期不能上传。
材料审核不通过的考生,补充材料上传截止时间为:2024年11月4日16:00。
考生须于上述规定时间通过网上确认平台,完成本人的核对网报信息、上传本人图像照片、上传手持身份证照片及其他相关材料等手续,逾期不再补办。
审核未通过的考生应根据提示重新提交相关材料。强烈建议考生不要在确认的最后一天提交审核材料,以免因审核不通过而没有充足的时间准备补充材料。
四、咨询电话和时间
咨询电话:021-详见公告,咨询时间:2024年10月30日—11月4日(8:30—16:00)
五、网上信息确认所需提交材料及标准
(一)所有考生网上确认必须上传的材料照片及标准:
1.彩色证件电子照
①本人近3个月内正面、免冠、无妆、彩色电子证件照(请用白色或蓝色背景);
②仅支持jpg或jpeg格式,建议大小不超过10M,宽高比例3:4;
③正脸头像,人像水平居中,人脸的水平转动角、倾斜角、俯视角应在±10度之内。眼睛所在位置距离照片上边沿为图像高度的30%—50%之间。头像左右对称。姿态端正,双眼自然睁开并平视,双耳对称,嘴巴自然闭合,双肩平衡。头部和肩部要端正且勿过大或过小,以整体占照片2/3的比例为宜;
④请不要化妆,不得佩戴眼镜、隐形眼镜、美瞳拍照;
⑤照明光线均匀,脸部不能发光,无高光、光斑,无阴影、红眼等;
⑥脸部无遮挡,头发不得遮挡脸部或造成阴影,要露出五官;
⑦人像对焦准确、层次清晰,不模糊;
⑧图像应真实表达考生本人近期相貌,照片内容要求真实有效,不得做任何修改,如不得使用PS等照片编辑软件处理,不得对人像特征(如伤疤、痣、发型等)进行技术处理,不得用照片翻拍。



六、审核结果反馈
(一)考生按要求上传材料后,审核结果一般会在36小时内通过系统或手机短信反馈考生(如集中提交材料,考生人数过多,可能延时)。
(二)请考生及时登录研招网查看审核结果。
(三)未通过审核的考生,应根据提示补充提交相关材料。
不符合我校报考点条件的考生,请尽快联系符合条件的报考点采取补救措施,以免耽误考试!
七、注意事项
(一)考生须在网上报名期间完成报名费支付,未交费考生信息为无效信息,不能参加网上信息确认。
(二)考生仅能确认一个有效的网上报名信息。
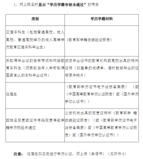
(三)因特殊原因(身份证遗失、正在办理学历认证报告)导致网报信息确认期间无法按时提交相关材料的考生,须在对应的材料上传页面提交证明材料(身份证挂失回执,办理学历认证的受理回执或网页截图),并在证明上说明原因,加注“本人承诺信息属实,若弄虚作假,后果自负”并亲笔签名。
(四)所有考生均应当对本人网上报名信息进行认真核对并确认。报名信息经考生确认后一律不做修改,因填写错误引起的一切后果由考生自行承担。根据教育部文件规定,考生填报的报名信息与报考条件不符的,不得准予考试、录取,随时发现、随时处理。
(五)请及时关注上海大学研究生招生信息网(https://yjszs.shu.edu.cn/)和微信公众号“上海大学研招”的公告。
八、诚信考试提示
(一)根据《中华人民共和国刑法》第二百八十条(节选):在依照国家规定应当提供身份证明的活动中,使用伪造、变造的或者盗用他人的居民身份证、护照、社会保障卡、驾驶证等依法可以用于证明身份的证件,情节严重的,处拘役或者管制,并处或者单处罚金。
(二)根据教育部《国家教育考试违规处理办法》第七条(节选):教育考试机构、考试工作人员在考试过程中或者在考试结束后发现下列行为之一的,应当认定相关的考生实施了考试作弊行为:通过伪造证件、证明、档案及其他材料获得考试资格、加分资格和考试成绩的。(三)根据教育部《2025年全国硕士研究生招生工作管理规定》,报考点工作人员发现有考生伪造证件时,将立即向公安机关报案。
(四)请各位考生在2025年硕士研究生招生考试期间树立诚信意识、规则意识、法律意识,避免违纪违法。
上海大学研究生院招生办公室
2024年10月25日
公告详情:https://yjszs.shu.edu.cn/info/1004/7644.htm
各位准研究生要及时关注考研院校资讯、各省网上确认时间等,并按时完成确认,祝同学们在剩下不到两个月的时间里备考顺利!北京海天考研考前冲刺30天集训,封闭教学密训点睛,全面梳理考点,政英数考点串讲,答题技巧汇总,全真模拟测评,想要逆袭985的同学不妨来了解一下~







