厦门大学2025年考研初试专业课考试内容范围
2024/10/25 13:40:17
来源: 网络
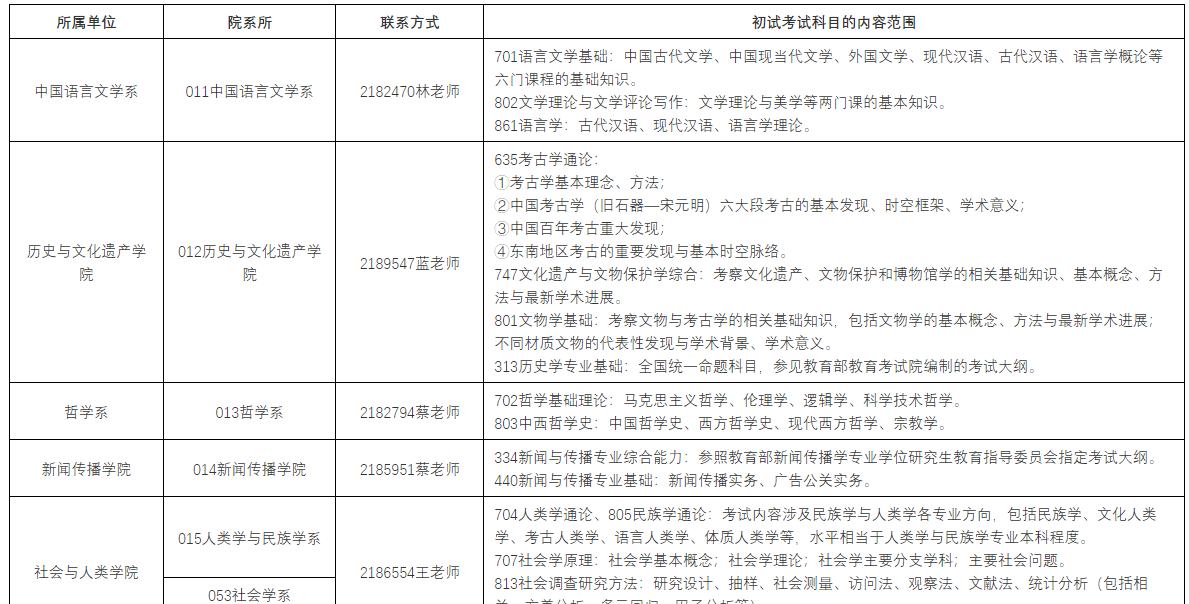
2025考研报名时间为10月15日-28日,同学们在考研报名时候要多盯一下目标院校招生专业、参考书目、考试大纲、招生人数等的调整变化,北京海天考研冲刺集训营督学老师为大家汇总了厦门大学2025硕士研究生招生初试专业课考试内容范围如下:

公告详情:https://zs.xmu.edu.cn/info/1055/31041.htm
各位准研究生要及时关注考研院校资讯、各省网上确认时间等,并按时完成确认,祝同学们在剩下不到两个月的时间里备考顺利!北京海天考研考前冲刺30天集训,封闭教学密训点睛,全面梳理考点,政英数考点串讲,答题技巧汇总,全真模拟测评,想要逆袭985的同学不妨来了解一下~

热门推荐






